Case Study: Inline Authoring for Decision Tables

Elevating decision logic from a workflow feature to a reusable platform capability

2024 – Staff Product Designer

 
 
 

Role and scope

Role: Staff-level Product Designer operating at Principal scope Environment: Internal enterprise platform at ServiceNow

Focus: System framing, platform strategy, interaction model, and cross-team alignment

Execution: Individual design ownership with close Product and Engineering partnership

Overview

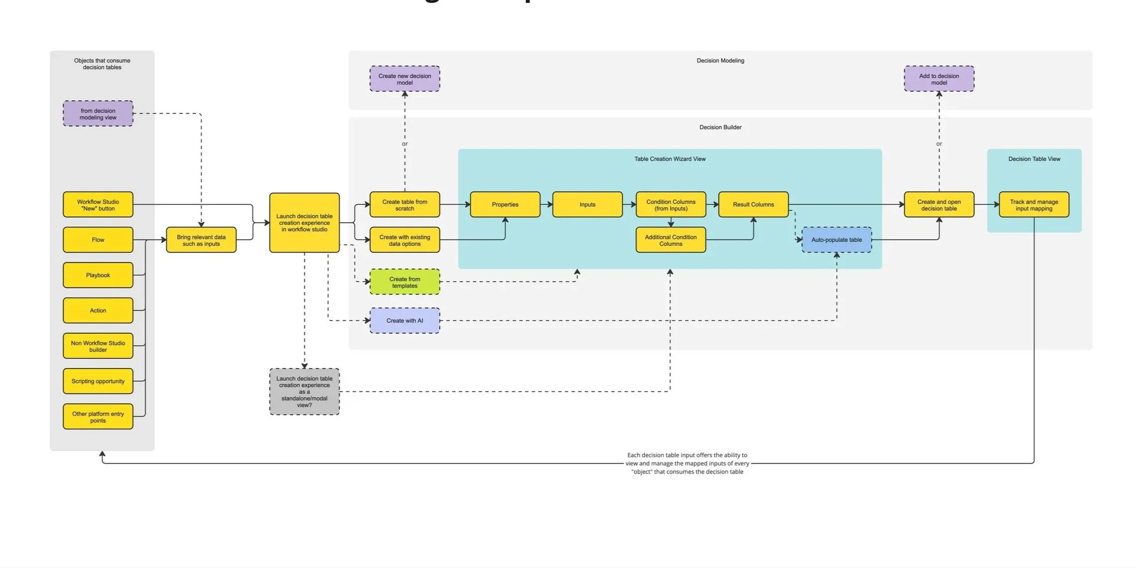
Decision tables at ServiceNow were powerful but underutilized. They enabled complex, non-scripted logic inside workflows, yet the authoring experience lived outside the workflow context in a separate tool. That separation introduced friction, limited adoption, and constrained reuse. At first glance, this appeared to be a usability issue. Authors lost focus when switching tools. In practice, the problem ran deeper. Decision logic was being treated as a specialized feature rather than a reusable platform capability. This project reframed decision tables as a shared logic framework. The goal was to support inline authoring within Workflow Studio while also allowing the same logic to scale into other domains such as change management, permissions, and the broader Creator Studio ecosystem that was beginning to unify ServiceNow’s authoring tools.

Background and context

Decision tables allow authors to encode conditional logic without writing code. They are essential for enterprise customers who rely on configuration to manage complexity at scale. Despite that importance, decision tables were authored in a standalone interface. Authors had to leave their workflow to create or update logic, then return and mentally reconnect the behavior to the original context. Over time, this process concentrated usage among experts and discouraged broader adoption. The system worked, but only for a narrow group of users. That outcome conflicted directly with the original intent of decision tables as an accessible alternative to scripting.

The core problem

The issue was not simply context switching. Decision logic was structurally disconnected from the system it powered. Decision tables lived outside the authoring flow they influenced. Logic artifacts were tightly coupled to individual workflows. Reuse across products or domains required duplication or re-authoring. Ownership boundaries between teams were unclear. Incremental interface improvements could not address these issues. Navigation shortcuts or surface polish would only hide the underlying fragmentation. The problem required a system-level reframing.

System constraints

Several constraints defined the solution space from the outset. Decision tables were backed by an established data model that could not be fundamentally changed. Workflow Studio relied on modal authoring patterns that needed to be respected. Multiple teams owned adjacent tools, which required careful coordination. At the same time, a broader initiative was underway to unify disparate authoring tools into a single Creator Studio. Any solution needed to deliver near-term usability gains without creating long-term platform debt.

The platform decision

A deliberate strategic decision was made. Decision tables would be treated as a reusable, non-scripted logic framework rather than a workflow-specific feature. This meant designing inline authoring as a reusable component instead of a one-off embed. It required defining explicit contracts between logic definition and execution. Decision tables needed to surface consistently across multiple tools and remain extensible beyond workflows. Inline authoring was the visible outcome. The real work was deciding how decision logic should exist, move, and scale across the platform.

Design and strategy approach

The work did not begin with interface design. It began with system behavior and ownership. Early alignment with Product and Engineering focused on a small set of questions. Where does decision logic conceptually belong? How should authors reason about logic while staying in flow? Which interaction patterns must remain consistent across tools? How do we avoid creating another isolated solution? From that alignment, an inline authoring framework was designed that preserved the full expressive power of decision tables, reduced cognitive load by keeping authors in context, and could be embedded wherever decision logic was required. Compatibility with existing data models and workflows was maintained throughout.

Interaction model and execution

The inline authoring experience allowed authors to create and edit decision tables directly within Workflow Studio. Logic was visible in the context of the step it controlled. Focus was maintained. Duplication was avoided. To support this, decision table authoring was abstracted into a reusable component. Consistent patterns were defined for editing, validation, and error handling. Flexibility was balanced with guardrails to prevent misuse. Engineering collaboration ensured performance and data integrity at scale. Visual and interaction design emphasized clarity and predictability. The experience needed to feel foundational, not experimental.

Tradeoffs and decisions

Several tradeoffs shaped the final solution. Reuse was prioritized over specialization. The framework supported multiple contexts, even when that meant avoiding workflow-specific optimizations. Clarity was favored over completeness. Advanced capabilities were deferred to protect the integrity of the core system. Platform consistency took precedence over local autonomy. Shared patterns were enforced to enable future adoption without fragmentation. Each decision was made with long-term platform leverage in mind.

Outcomes and impact

The project delivered inline decision table authoring within Workflow Studio. Context switching and cognitive overhead were reduced. Confidence and adoption increased among less technical users. A reusable logic framework was established in alignment with broader platform strategy. More importantly, a repeatable pattern emerged. Logic was treated as a shared platform capability rather than a tool-specific feature.

What this enabled

By reframing decision tables as a platform capability, ServiceNow was positioned to extend non-scripted logic into new domains such as permissions and change management. The platform could support a broader range of creators while continuing to consolidate tools into a unified Creator Studio control surface. Future phases would naturally focus on governance, discoverability, versioning, and lifecycle management.

Why this work mattered

This project was not about embedding an interface. It was about making an explicit platform decision about how decision logic should exist within a complex enterprise system, and then designing a structure capable of supporting that decision consistently, flexibly, and at scale.